OPD Pharmacist Automation Robot
ยกระดับการจ่ายยาในโรงพยาบาล ด้วยหุ่นยนต์อัตโนมัติ
OPD Pharmacist Automation Robot คือโซลูชั่นอัตโนมัติที่ถูกออกแบบมาเพื่อเพิ่มประสิทธิภาพในกระบวนการจัดยาของห้องยาแบบผู้ป่วยนอก ช่วยให้การจ่ายยารวดเร็วและแม่นยำยิ่งขึ้น ส่งเสริมประสบการณ์ที่ดีแก่ผู้ป่วยและเพิ่มประสิทธิภาพในการดำเนินงานของโรงพยาบาล
OPD Pharmacist Automation Robot ถูกออกแบบมาเพื่อเชื่อมต่อกับระบบการทำงานของโรงพยาบาล (HIS) ในยุคปัจจุบันอย่างลงตัว เพิ่มประสิทธิภาพและความแม่นยำในการจัดยา รองรับความต้องการของระบบการดูแลสุขภาพในยุคนี้ และเพิ่มประโยชน์ทั้งต่อผู้ป่วยและโรงพยาบาล

ประโยชน์หลัก
สำหรับผู้ป่วย:
- รับยาได้รวดเร็ว: ผู้ป่วยไม่ต้องรอนาน เปลี่ยนจาก "รอยา" เป็น "ยาเตรียมพร้อมให้ผู้ป่วย"
- รับยาถูกต้อง: ระบบลดความเสี่ยงในการรับยาผิด ช่วยให้ผู้ป่วยได้รับยาที่ถูกต้องและตามใบสั่งยาทุกครั้ง
- เพิ่มความสัมพันธ์ระหว่างผู้ป่วยและโรงพยาบาล: เภสัชกรสามารถใช้เวลาให้คำแนะนำการใช้ยาได้อย่างละเอียดและเต็มที่
สำหรับโรงพยาบาล:
- ลดระยะเวลาในโรงพยาบาล: ผู้ป่วยสามารถรับยาได้อย่างรวดเร็วและออกจากโรงพยาบาลได้ทันที ทำให้เพิ่มการหมุนเวียนที่จอดรถและให้ผู้ป่วยรายอื่นเข้าสู่โรงพยาบาลได้เร็วขึ้น
- ปรับโครงสร้างบุคลากรห้องยาให้เหมาะสม: โครงสร้างการทำงานภายในห้องยาถูกปรับปรุง ลดความจำเป็นในการเพิ่มบุคลากร แม้ว่าจะมีใบสั่งยามากถึง 1,000-3,000 รายการต่อวัน
- ยกระดับคุณค่าอาชีพเภสัชกร: เภสัชกรมีเวลาและพลังงานในการวิเคราะห์การใช้ยา วิเคราะห์ใบสั่งยา และทำงานเภสัชกรรมคลินิกที่มีความเชี่ยวชาญมากขึ้น


รองรับทุกขนาดพื้นที่ตั้งแต่ 60 ตารางเมตรขึ้นไป
ระบบจัดยาอัจฉริยะ OPD-1500 เป็นโซลูชันที่ออกแบบมาเพื่อตอบสนองความต้องการของโรงพยาบาลทั้งขนาดเล็กและขนาดใหญ่ โดยออกแบบมาเป็นแบบโมดูล สามารถเริ่มต้นที่ 3 ชุดไปจนถึง 6 ชุด ด้วยการใช้พื้นที่เพียง 60 ตารางเมตรขึ้นไป สามารถจ่ายยาอัตโนมัติได้ถึง 1,100 ชนิด จนไปถึง 2,500 ชนิดต่อชั่วโมง และรองรับใบสั่งยาสูงสุด 700 ใบสั่งยาต่อชั่วโมงในช่วงเวลาเร่งด่วน ระบบมาพร้อมกับสายพานลำเลียงอัจฉริยะที่ส่งตะกร้ายาไปยังช่องจ่ายยาโดยอัตโนมัติ ทำให้สามารถจัดเก็บยาได้มากถึง 16,500 - 34,500 กล่อง จัดการใบสั่งยาได้มากกว่า 3,000 รายการต่อวัน ทั้งหมดนี้เพื่อเพิ่มประสิทธิภาพและลดเวลารอคอยของผู้ป่วยอย่างเต็มที่
การแก้ปัญหาที่พบในห้องยา
-
การหายาช้า:
- ตู้ยาอัจฉริยะ: จัดยาได้หลายชนิดพร้อมกัน จุยาสูงสุดได้ถึง 15,000 กล่องยา
-
การส่งยาช้า:
- ตะกร้าอัจฉริยะ: ตะกร้าอัจฉริยะสามารถผูกข้อมูลผู้ป่วยและยาอัตโนมัติ ช่วยลดเวลาส่งยา
-
การจ่ายยาช้า:
- ระบบการสแกนและจำตำแหน่งยาอัตโนมัติ: ระบบจะสแกนใบเสร็จและค้นหาตำแหน่งตะกร้าอย่างรวดเร็ว ลดข้อผิดพลาดในการจ่ายยา
การป้องกันข้อผิดพลาด
-
ป้องกันการจ่ายยาผิด:
- การสแกนบาร์โค้ด: ระบบจะเติมยาโดยการสแกนบาร์โค้ด ทำให้แน่ใจว่าได้รับยาถูกต้อง ไม่ว่าจะมียาหลายชนิดที่คล้ายกัน
-
ป้องกันการส่งยาไปยังเคาน์เตอร์ผิด:
- สายพานลำเลียงอัจฉริยะ: ระบบสายพานลำเลียงอัจฉริยะช่วยส่งตะกร้าไปยังเคาน์เตอร์ที่ถูกต้อง
-
ป้องกันการจ่ายยาให้ผู้ป่วยผิด:
- ระบบจดจำและตรวจสอบอัจฉริยะ: มีระบบแสงไฟสามสีและชั้นวางอัจฉริยะ เพื่อให้มั่นใจว่าได้จ่ายยาให้ผู้ป่วยที่ถูกต้อง
ปรับปรุงขบวนการทำงานอย่างมีนัยสำคัญ
| คุณสมบัติ | รายละเอียด |
|---|---|
| ความจุยา | มีหลายรุ่น จุได้ตั้งแต่ 1,100-2,300 ชนิด และ จำนวน 16,500 - 34,500 กล่อง |
| ความเร็วในการจัดยา | จัดยาได้พร้อมกันหลายชนิดตามใบสั่งยาภายในไม่กี่วินาที |
| ระบบตรวจสอบความถูกต้องของยา | ใช้การสแกนบาร์โค้ดเพื่อความแม่นยำและลดความเสี่ยงในการเติมยาผิด |
| ความเร็วในการส่งยา | ระบบสายพานและตะกร้าอัจฉริยะผูกกับใบสั่งยาของผู้ป่วยช่วยลดเวลาส่งยา |
| ระบบสายพานลำเลียงอัจฉริยะ | ส่งตะกร้าไปยังเคาน์เตอร์ที่ถูกต้องและลดความเสี่ยงในการส่งยาผิดเคาน์เตอร์ |
| ความสามารถในการจ่ายยา | แยกจ่ายยาได้อย่างแม่นยำตามใบสั่งยาด้วยระบบตรวจสอบสองขั้นตอนด้วยตระกร้าไฟสามสีและชั้นวางอัจฉริยะ |
| ประโยชน์ต่อผู้ป่วย | ลดเวลารอรับยา รับยาถูกต้องและเพิ่มการให้คำแนะนำในการใช้ยาอย่างละเอียดจากเภสัชกร |
| ประโยชน์ต่อโรงพยาบาล | เพิ่มประสิทธิภาพการหมุนเวียนของผู้ป่วย ลดความจำเป็นในการเพิ่มบุคลากร และยกระดับคุณค่าของเภสัชกร |





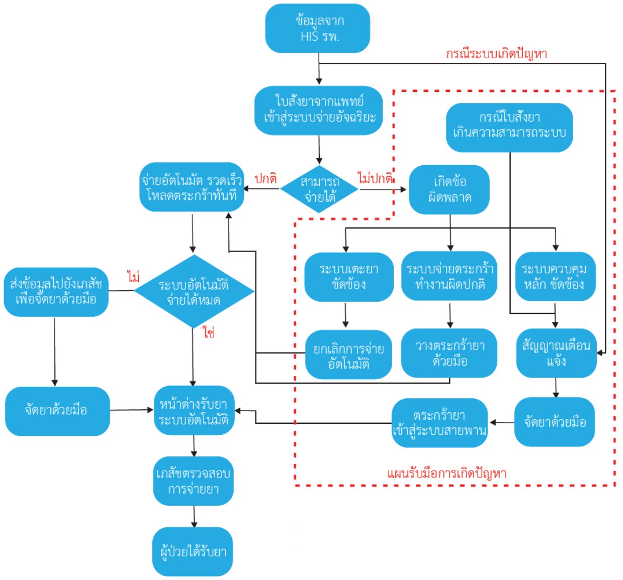
Flow การทำงานที่กระชับ ลดขั้นตอน และแผนรองรับปัญหา
ระบบจ่ายยาผู้ป่วยนอกอัจฉริยะของ Nippon SySits เป็นนวัตกรรมที่ยกระดับการบริหารจัดการยาในโรงพยาบาลสู่มาตรฐานใหม่ ด้วยการเชื่อมต่อข้อมูลใบสั่งยาจากระบบ HIS และการจัดการตะกร้ายาอัตโนมัติที่ล้ำสมัย ระบบดีดยาที่สามารถจ่ายยาหลายตัวพร้อมกันและส่งต่อผ่านสายพานไปยังจุดจ่ายยาได้อย่างรวดเร็ว แม่นยำ และมีประสิทธิภาพ ตระกร้ายาที่จัดสมบูรณ์จะถูกส่งไปยังหน้าต่างจ่ายยา อย่างอัตโนมัติ ส่วนใบสั่งยาที่ไม่สมบูรณ์จะส่งต่อมาให้เภสัชกรเติมยาเพิ่มด้วยระบบกึ่งอัตโนมัติ เพื่อให้แน่ใจว่าผู้ป่วยจะได้รับยาที่ถูกต้อง ครบถ้วน ระบบนี้ถูกออกแบบมาเพื่อเพิ่มความเร็วในการจ่ายยา ลดข้อผิดพลาด และยกระดับการบริการผู้ป่วยให้ดียิ่งขึ้น โดยเป็นระบบที่เร็วและทันสมัยที่สุดในวงการเภสัชกร
ยิ่งไปกว่านั้น ระบบของ Nippon SySits ยังมีการวางแผนรองรับความผิดพลาด (Business Continuity Plan - BCP) ที่ครอบคลุม เพื่อให้มั่นใจว่าแม้ในสถานการณ์วิกฤติหรือเหตุการณ์ฉุกเฉิน การจ่ายยาจะยังคงดำเนินต่อไปอย่างราบรื่น แผน BCP นี้รวมถึงการวิเคราะห์ผลกระทบทางธุรกิจ (BIA) เพื่อประเมินความเสี่ยงและผลกระทบที่อาจเกิดขึ้น การพัฒนาและทดสอบแผนการดำเนินงานในสถานการณ์ต่างๆ และการฝึกอบรมพนักงานเพื่อเตรียมพร้อมสำหรับการแก้ไขปัญหาทันที ระบบนี้ไม่เพียงเพิ่มความปลอดภัยและประสิทธิภาพในการจ่ายยา แต่ยังช่วยให้โรงพยาบาลสามารถรักษาความต่อเนื่องในการให้บริการผู้ป่วยได้แม้ในสถานการณ์ที่ท้าทายที่สุด
ตัวอย่างการวางหุ่นยนต์จ่ายยาและส่วนประกอบต่างๆในห้องยา
(Example layout of medicine dispensing robot and components in a pharmacy room)

ภาพจำลองถ่ายจากสถานที่จริง (Conceptual Design)
- Conceptual Design Smart Phamacy Room in Hospital using Pharmacist Automation Robot
- Conceptual Design Smart Phamacy Room in Hospital using Pharmacist Automation RobotConceptual Design Smart Phamacy Room in Hospital using Pharmacist Automation Robot
- Conceptual Design Smart Phamacy Room in Hospital using Pharmacist Automation RobotConceptual Design Smart Phamacy Room in Hospital using Pharmacist Automation Robot
- Conceptual Design Smart Phamacy Room in Hospital using Pharmacist Automation RobotConceptual Design Smart Phamacy Room in Hospital using Pharmacist Automation Robot
- Conceptual Design Smart Phamacy Room in Hospital using Pharmacist Automation RobotConceptual Design Smart Phamacy Room in Hospital using Pharmacist Automation Robot
- Conceptual Design Smart Phamacy Room in Hospital using Pharmacist Automation RobotConceptual Design Smart Phamacy Room in Hospital using Pharmacist Automation Robot
ออกแบบเป็นแบบโมดูล่า สามารถลด ขยาย ขนาด ตามพื้นที่ และจำนวนผู้ป่วย
แต่ละชั้นทำงานอิสระ ไม่ต้องรอ จ่ายยา พร้อมกัน
และหากมีการล้มเหลวของตู้หนึ่ง จะไม่ส่งผลกระทบต่อการใช้งานของตู้อื่น
1 ชุดโมดูล สามารถรองรับยาได้ 1,200 SKU จำนวนกล่องยาประมาณ 15,000 กล่องยา / ชุด
① เก็บยา แนวราบ ประหยัดพื้นที่
② จ่ายยาด้วยไฟฟ้า รวดเร็ว รองรับปริมาณการจ่ายที่มาก
③ หมดปัญหายาติด ดีดไม่ตก ยาหล่นเกินจำนวน

การผสานความแม่นยำของแขนกลเข้ากับระบบเติมยา

การเติมยาสู่ระบบเกิดขึ้นอย่างแม่นยำด้วยการใช้แขนกลและเทคโนโลยีสแกนบาร์โค้ดที่ทันสมัย แขนกลจะทำหน้าที่จัดการยาโดยอัตโนมัติ คุณไม่จำเป็นต้องใช้เภสัชในการเติมยา
เพียงสแกนบาร์โค้ดของผลิตภัณฑ์ยาเพื่อยืนยันความถูกต้องของยาก่อนที่จะวางลงในช่องรับยา โดยแขกกลจะสามารถค้นหาและจัดเก็บยาลงในพื้นที่ที่ว่างอย่างมีประสิทธิภาพ ขั้นตอนนี้ไม่เพียงแต่ช่วยลดข้อผิดพลาดในการจ่ายยาเท่านั้น แต่ยังเพิ่มความเร็วในการจัดการยาได้เป็นอย่างดี ทำให้กระบวนการเติมยาเป็นไปอย่างราบรื่นและเชื่อถือได้

ระบบสายพาน ที่เงียบ รวดเร็ว ทนทาน
สายพานอัจฉริยะในระบบอัตโนมัติของหุ่นยนต์จ่ายยา OPD ของเรา มีความคงทนสูง ทำงานได้เงียบ มีความแม่นยำในการส่งตระกร้ายา โดยใช้ระบบ RFID เพื่อระบุตำแหน่งของตะกร้าและส่งไปยังเคาน์เตอร์ที่ถูกต้อง ลดข้อผิดพลาดและเวลาที่ใช้ในการจัดส่ง นอกจากนี้ ยังช่วยลดภาระงานของเภสัชกรและเพิ่มประสิทธิภาพการทำงานด้วยการลดการเดินไปเดินมาของผู้ช่วยเภสัช ทำให้การจัดส่งยามีความสะดวกสบายและแม่นยำมากยิ่งขึ้น

ส่วนประมวลผลกลางและจ่ายตระกร้า
ระบบนี้ทำหน้าที่ตรวจสอบข้อมูลและเงื่อนไขต่างๆ เพื่อทำการผูกตะกร้ากับใบสั่งยาอย่างแม่นยำ เมื่อได้รับข้อมูลการชำระเงิน ระบบจะอนุมัติการจ่ายตะกร้ายาโดยอัตโนมัติทันที ช่วยลดขั้นตอนที่ซับซ้อนและเพิ่มความรวดเร็วในการบริการ พร้อมทั้งลดโอกาสเกิดข้อผิดพลาดในการจ่ายยาให้ผู้ป่วย
① รองรับ 90 ตระกร้า เรียงต่อกัน
② ระบบชาร์จตระกร้าแบบไร้สาย


Smart Software ระบบบริหารจัดการอัจฉริยะ
Key Benefits Summary


ระบบจ่ายยาอัตโนมัติ - นวัตกรรมเพื่อการจัดการยาอย่างมีประสิทธิภาพ
ระบบจ่ายยาอัตโนมัติเป็นการผสานเทคโนโลยีล้ำสมัยเข้ากับการจัดการเวชภัณฑ์ที่มีประสิทธิภาพสูงสุด โดยมีส่วนประกอบสำคัญที่ช่วยลดข้อผิดพลาด เพิ่มความแม่นยำ และยกระดับประสบการณ์การใช้งานทั้งสำหรับผู้ป่วยและบุคลากรทางการแพทย์ ดังนี้:
-
ดีดยาด้วยไฟฟ้า
ระบบนี้ถูกออกแบบให้ลดปัญหายาติดขัดและช่วยจ่ายยาได้อย่างราบรื่นและแม่นยำ โดยสามารถจัดการกับปริมาณยาได้หลากหลายรูปแบบอย่างมีประสิทธิภาพ -
สายพานลำเลียง
ระบบสายพานลำเลียงเชื่อมโยง RFID และไฟ LED เพื่อช่วยในการติดตามยาและการส่งต่อยาไปยังจุดที่เหมาะสมได้อย่างรวดเร็วและถูกต้อง -
ระบบเติมยาอัตโนมัติ
ด้วยการสแกนบาร์โค้ด ระบบเติมยาจะดำเนินการอย่างแม่นยำ 100% เพื่อลดโอกาสเกิดข้อผิดพลาดระหว่างกระบวนการเติมยา -
รองรับยาขวดหรือยาเฉพาะทาง
รองรับการจัดเก็บและการจ่ายยาที่มีบรรจุภัณฑ์พิเศษหรือรูปแบบที่ไม่มาตรฐาน ซึ่งช่วยเพิ่มความยืดหยุ่นให้กับระบบ -
จุดจ่ายยาฉุกเฉิน
สำหรับกรณีเร่งด่วน เช่น ผู้ป่วย VIP หรือยาที่ต้องการความรวดเร็ว เคาน์เตอร์นี้ถูกออกแบบเพื่อให้บริการได้อย่างมีประสิทธิภาพ -
ตะกร้าอัจฉริยะ
ตะกร้าที่มาพร้อม RFID, ไฟ LED และแบตเตอรี่ในตัว ช่วยในการจัดเรียงยาและส่งมอบยาให้ผู้ป่วยได้อย่างแม่นยำและรวดเร็ว
ด้วยองค์ประกอบเหล่านี้ ระบบจ่ายยาอัตโนมัติสามารถลดเวลาการรอคอย เพิ่มความแม่นยำในการจ่ายยา และยกระดับคุณภาพบริการด้านสาธารณสุข ทำให้โรงพยาบาลสามารถมอบประสบการณ์ที่ดีกว่าให้แก่ผู้ป่วย ในขณะเดียวกันก็ช่วยเพิ่มประสิทธิภาพการทำงานของบุคลากรในโรงพยาบาลได้อย่างมหาศาล

| รุ่น | Model F | Model B | ||||||||
|---|---|---|---|---|---|---|---|---|---|---|
| รหัส | RF1100 | RF1500 | RF1900 | RF2300 | RB1100 | RB1500 | RB1900 | RB2300 | ||
| ขนาด | 3970(ย) | 5060(ย) | 6150(ย) | 7240(ย) | 3970(ย) | 5060(ย) | 6150(ย) | 7240(ย) | ||
| ขนาด | 1860(ส) | 1860(ส) | 1860(ส) | 1860(ส) | 1860(ส) | 1860(ส) | 1860(ส) | 1860(ส) | ||
| กำลังไฟฟ้า | 3-3.5 (kw) | |||||||||
| ปริมาณยา | 16,500 - 34,500 ยา/กล่อง/ขวด | |||||||||
| ความเร็วฉีดยา | 5 วินาที / ใบสั่งยา | |||||||||
| ความเร็วจ่ายยา | Full Automate ที่ 3,000 ยา/ชม และ Semi Automate ที่ 500 ยา/ชม. | |||||||||
| ระบบจ่ายยา | ดีดยาโดยไฟฟ้า แนวท่อ ไม่อาศัยแรงโน้มถ่วง | |||||||||
| ความถูกต้อง | ตรวจสอบสองชั้น ด้วย Electomagnetic Sensor และ Photoelectric | |||||||||
| ฉลากยา | รองรับภาษาไทย ฟอนต์ และ ขนาดที่ต้องการ ปรับเปลี่ยนตามโรงพยาบาล | |||||||||
| การเตียม | ระบบเตรียดยาโดมนิติต่อยุ่หย่นดี รวมถึงระบบเตรียมด้วยน้ำหนัก (ประหยัดงบ) | |||||||||
| สั่งงานและแสดงผล | จอสสัมผัส 17 นิ้ว LCD และ จอแสดงการทำงาน 27 นิ้ว | |||||||||
| พลังงาน | AC220V ±10%, 50Hz ตามมาตรฐานประเทศไทย พร้อมรองรับมาตรฐานจากไฟฟ้า | |||||||||
| เสียงรบกวน | ทำงานเบา เสียงรบกวนไม่เกิน ≤ 65 dB (เดซิเบล) | |||||||||
| ขนาดโมดูลหลัก | 4487 (กว้าง) x 615 (ลึก) x 2092 (สูง) | |||||||||
| ขนาดโมดูลจ่ายตระกร้า | 720 (กว้าง) x 2015 (ลึก) x 2470 (สูง) | |||||||||
ข้อมูลเพิ่มเติม
| น้ำหนัก | 2000 กก. |
|---|---|
| ขนาด | 7240 × 1860 × 2080 เซนติเมตร |
| Warranty | 1 year's |
| Department | ห้องผ่าตัด (Operating Room), แผนกกุมารเวช (Pediatrics Department), แผนกจักษุ (Ophthalmology Department), แผนกจิตเวช (Psychology Department), แผนกฉุกเฉินและอุบัติเหตุ (Emergency Room), แผนกผู้ป่วยหนัก (Intensive Care Unit) หรือ ICU, แผนกผู้ป่วยใน (Inpatient Department), แผนกรังสี (Radiology Department), แผนกศัลยกรรม (Surgical Department), แผนกศํลยกรรมกระดูก (Orthopedic), แผนกสูตินรีเวช (Obstretric – Gynecology Department), แผนกห้องปฏิบัติการทางการแพทย์ (Laboratory Department), แผนกหู คอ จมูก (Ear nose and throat Department), แผนกอายุรกรรม (Medicine Department), แผนกเวชศาสตร์ฟื้นฟู (Physical Therapy Department) |
| น้ำหนัก | 2000 กก. |
|---|---|
| ขนาด | 7240 × 1860 × 2080 เซนติเมตร |
| Warranty | 1 year's |
| Department | ห้องผ่าตัด (Operating Room), แผนกกุมารเวช (Pediatrics Department), แผนกจักษุ (Ophthalmology Department), แผนกจิตเวช (Psychology Department), แผนกฉุกเฉินและอุบัติเหตุ (Emergency Room), แผนกผู้ป่วยหนัก (Intensive Care Unit) หรือ ICU, แผนกผู้ป่วยใน (Inpatient Department), แผนกรังสี (Radiology Department), แผนกศัลยกรรม (Surgical Department), แผนกศํลยกรรมกระดูก (Orthopedic), แผนกสูตินรีเวช (Obstretric – Gynecology Department), แผนกห้องปฏิบัติการทางการแพทย์ (Laboratory Department), แผนกหู คอ จมูก (Ear nose and throat Department), แผนกอายุรกรรม (Medicine Department), แผนกเวชศาสตร์ฟื้นฟู (Physical Therapy Department) |




























รีวิว
ยังไม่มีบทวิจารณ์